
https://big5.sputniknews.cn/20181018/1026605249.html
俄美對空防禦
俄美對空防禦
俄羅斯衛星通訊社
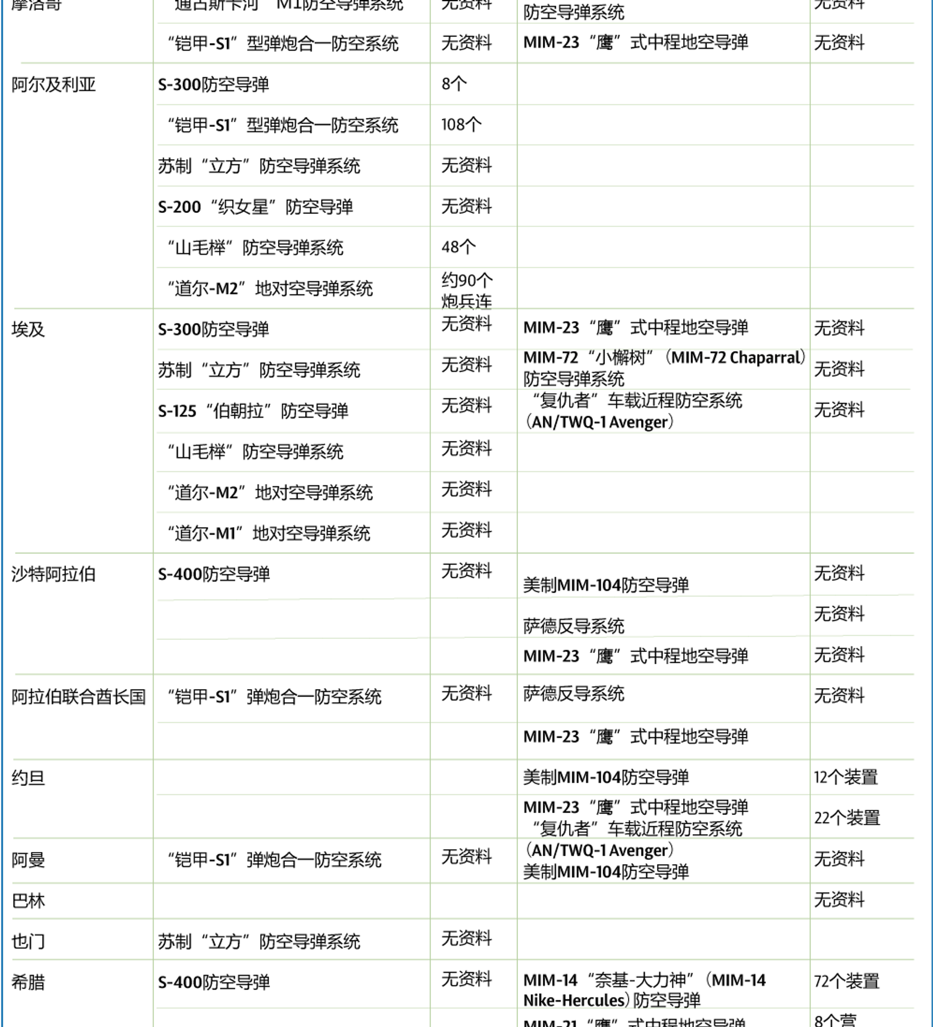
俄羅斯衛星通訊社邀您收看最新視頻信息圖形《俄美對空防禦》。 2018年10月18日, 俄羅斯衛星通訊社
2018-10-18T14:09+0800
2018-10-18T14:09+0800
2022-01-26T04:28+0800
https://cdn.sputniknews.cn/img/102660/50/1026605097_0:1315:998:1880_1920x0_80_0_0_c1473a9fd322dc4f299e05246f7b5b64.png
美國
2018
News
cn_CN
https://cdn.sputniknews.cn/img/102660/50/1026605097_0:1284:998:1911_1920x0_80_0_0_4628cbfc367c76873a0bcd24f681eaf7.png俄羅斯衛星通訊社
信息圖表, 美國, 俄羅斯
信息圖表, 美國, 俄羅斯



京公網安備11010502053235號